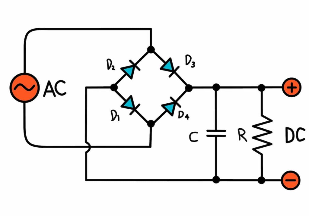
دسته خازن‌ها و منابع تغذیه به بررسی تخصصی و کاربردی اجزای کلیدی در مدارها و تجهیزات الکترونیکی می‌پردازد. در این بخش می‌توانید با انواع خازن‌های AC، DC، کوره القایی و اسنابر و همچنین منابع تغذیه خطی و سوئیچینگ آشنا شوید. مقالات این دسته شامل آموزش عملکرد، نحوه تست و عیب‌یابی، مقایسه مدل‌ها، نکات طراحی و انتخاب قطعه مناسب برای پروژه‌های آموزشی و صنعتی است. همچنین کاربرد خازن‌ها و پاور در سیستم‌های قدرت، بردهای الکترونیکی، تجهیزات اتوماسیون و دستگاه‌های صنعتی بررسی می‌شود. این بخش مرجعی جامع برای مهندسان، تعمیرکاران و علاقه‌مندان الکترونیک است که به دنبال شناخت و استفاده صحیح از خازن‌ها و منابع تغذیه هستند.

مقایسه تخصصی خازن‌های پلی‌استر، سرامیکی و الکترولیتی در مدارها و صنایع مختلف
مقایسه قطعات مشابه, خازن ها و منابع تغذیه

مقایسه خازن‌های پلی‌استر، سرامیکی و الکترولیتی در کاربردهای صنعتی

مقدمه یکی از دغدغه‌های اصلی مهندسان برق و الکترونیک در طراحی مدارهای صنعتی، انتخاب خازن مناسب است. ...
ادامه مطلب
تصویر تفاوت UPS با استابلایزر و ژنراتور از نظر عملکرد و کاربرد در تأمین و تثبیت برق
خازن ها و منابع تغذیه, قطعات الکترونیک صنعتی

تفاوت UPS با استابلایزر و ژنراتور؛ کدام گزینه انتخاب بهتری است؟

مقدمه UPS (منبع تغذیه بدون وقفه) با باتری داخلی، در لحظهٔ قطع یا افت برق بدون مکث انرژی پایدار می‌د...
ادامه مطلب